CN
/ EN
首页
走进1xbet官方app
公司介绍
荣誉资质
公司新闻
社会责任
解决方案
智能电表解决方案
智能水表解决方案
智慧用电解决方案
产品中心
智能电能表
用电信息采集终端
智慧流量仪表
充电桩
智能监控仪表
电能安全监控产品
物联网通讯设备
电能质量治理产品
物联网产品
投资者关系
信息披露
公司治理
联系我们
联系方式
在线服务
招贤纳士
走进1xbet官方app
WALKING INTO SUNRISE
走进1xbet官方app
公司介绍
荣誉资质
社会责任
公司新闻
行业动态
当前位置:首页
-
公司新闻
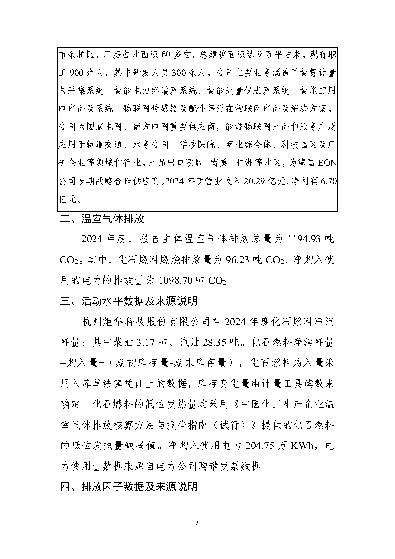
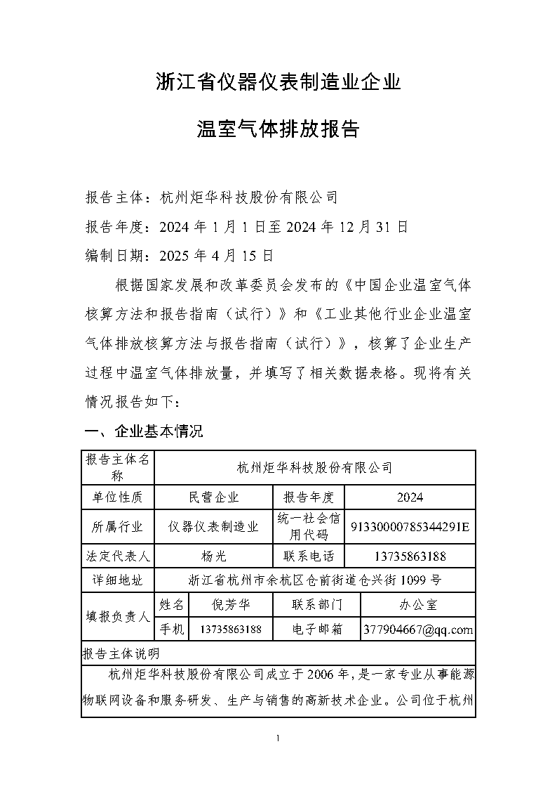
1xbet官方app温室气体核查
2025-06-05
1324
上一条:
杭州1xbet官方app科技股份有限公司 2025年…
下一条:
杭州1xbet官方app科技发布2024年度ESG…
返回
首页
走进1xbet官方app
公司介绍
荣誉资质
公司新闻
社会责任
解决方案
信息披露
公司治理
产品中心
智能电能表
用电信息采集终端
智慧流量仪表
充电桩
智能监控仪表
电能安全监控产品
物联网通讯设备
电能质量治理产品
物联网产品
投资者关系
信息披露
公司治理
联系我们
联系方式
在线服务